دانشجویان/ هیات علمی/ کارکنان/ دانش آموختگان/ شهروندان/ سوالات متداول
شرح وظایف واحد حقوقی
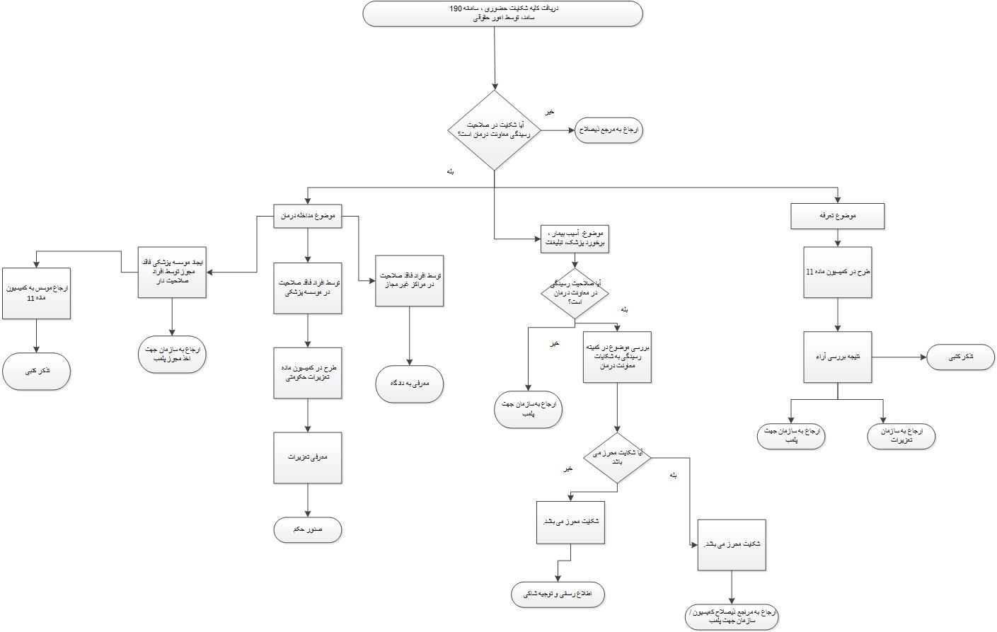
فرآیند رسیدگی به شکایات
فرم شکایات حضوری
تعرفه ها
اخبار حقوقی