رفتن به محتوای اصلی
x
جستجو
دانشجویان
/
هیات علمی
/
کارکنان
/
دانش آموختگان
/
شهروندان
/
سوالات متداول
دانشجویان
/
هیات علمی
/
کارکنان
/
دانش آموختگان
/
شهروندان
/
سوالات متداول
Main Menu
ساختار
کلینیک های ویژه دانشگاه
مراکز درمانی
میز خدمت
آیین نامه ها و دستورالعمل ها
تعرفه ها
سامانه ها
کتاب ارزش نسبی
کمیسیون پزشکی
سامانه تکریم و پاسخگویی به شکایات ارباب رجوع
آموزش نسخه الکترونیک بیمه سلامت (پزشکان و دندانپزشکان)
بیمه درمان تکمیلی کارکنان
ارتباط با مدیران
تلفن های داخلی معاونت درمان
سایت مرتبط
قرض الحسنه حضرت زهرا (س) (ویژه کارکنان معاونت درمان)
نیروهای طرح
فرم های ثابت کلیه طرح ها
اخبار کمیسیون طرح
سامانه ثبت نام کمیسیون طرح
سامانه کاربری کمیسیون طرح
نمایشگاه مجازی
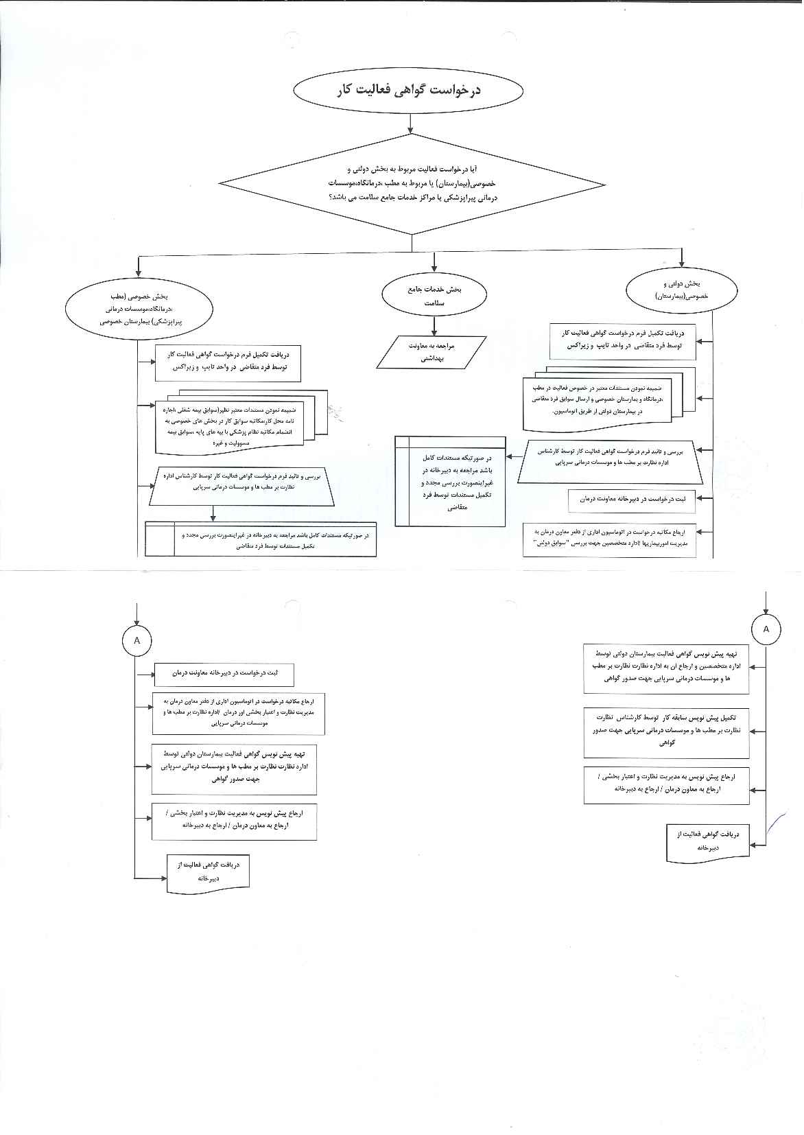
گواهی فعالیت
مسیر جاری
خانه
-
-
گواهی فعالیت
گواهی فعالیت